跳到主要內容區

中和國中

校園網站

:::
活動宣導

活動宣導

 

:::

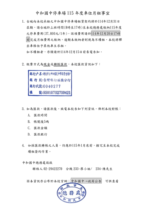
中和國中停車場115年度車位-續租事宜

中和國中停車場115年度車位-續租事宜圖片
中和國中停車場115年度車位-續租事宜
瀏覽數:
登入成功