跳到主要內容區

中和國中

校園網站

:::
活動宣導

活動宣導

 

:::

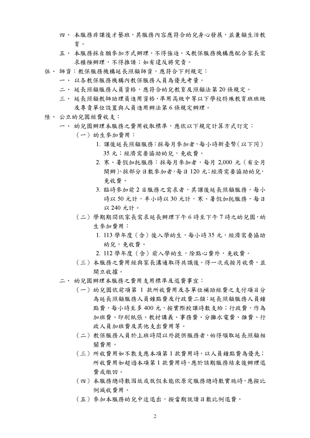
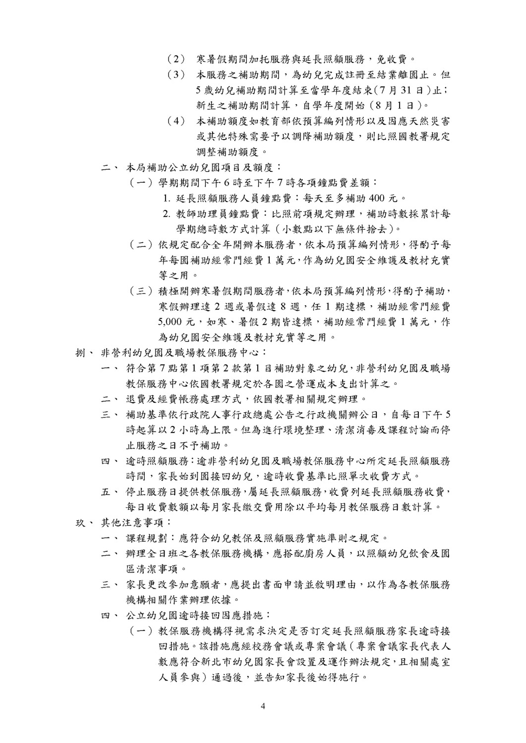
新北市公共化教保服務機構辦理延長照顧服務實施計畫

新北市公共化教保服務機構辦理延長照顧服務實施計畫圖片
新北市公共化教保服務機構辦理延長照顧服務實施計畫圖片
新北市公共化教保服務機構辦理延長照顧服務實施計畫圖片
新北市公共化教保服務機構辦理延長照顧服務實施計畫圖片
新北市公共化教保服務機構辦理延長照顧服務實施計畫圖片
新北市公共化教保服務機構辦理延長照顧服務實施計畫圖片
新北市公共化教保服務機構辦理延長照顧服務實施計畫圖片
瀏覽數:
登入成功